首页
品牌
企业简介
企业文化
企业历程
总经理致辞
团队风采
Betway必威手机版
betway必威
betway必威入口
Betway必威App体育
betway必威手机
鞋业必威体育betway西汉姆联
BetWay必威官方网站
Betway必威App体育
BetWay88体育平台
休闲生活
轻松工作
运动生活
精彩旅行
BetWay必威官方网站
中国风尚
加盟
加盟全览
行业趋势
品牌实力
Betway·必威(西汉姆联)唯一官方网站
加盟流程
店铺形象
betway88必威东盟体育
必威首页登录平台官网下载
线上培训
实战培训
讲师团队
联系
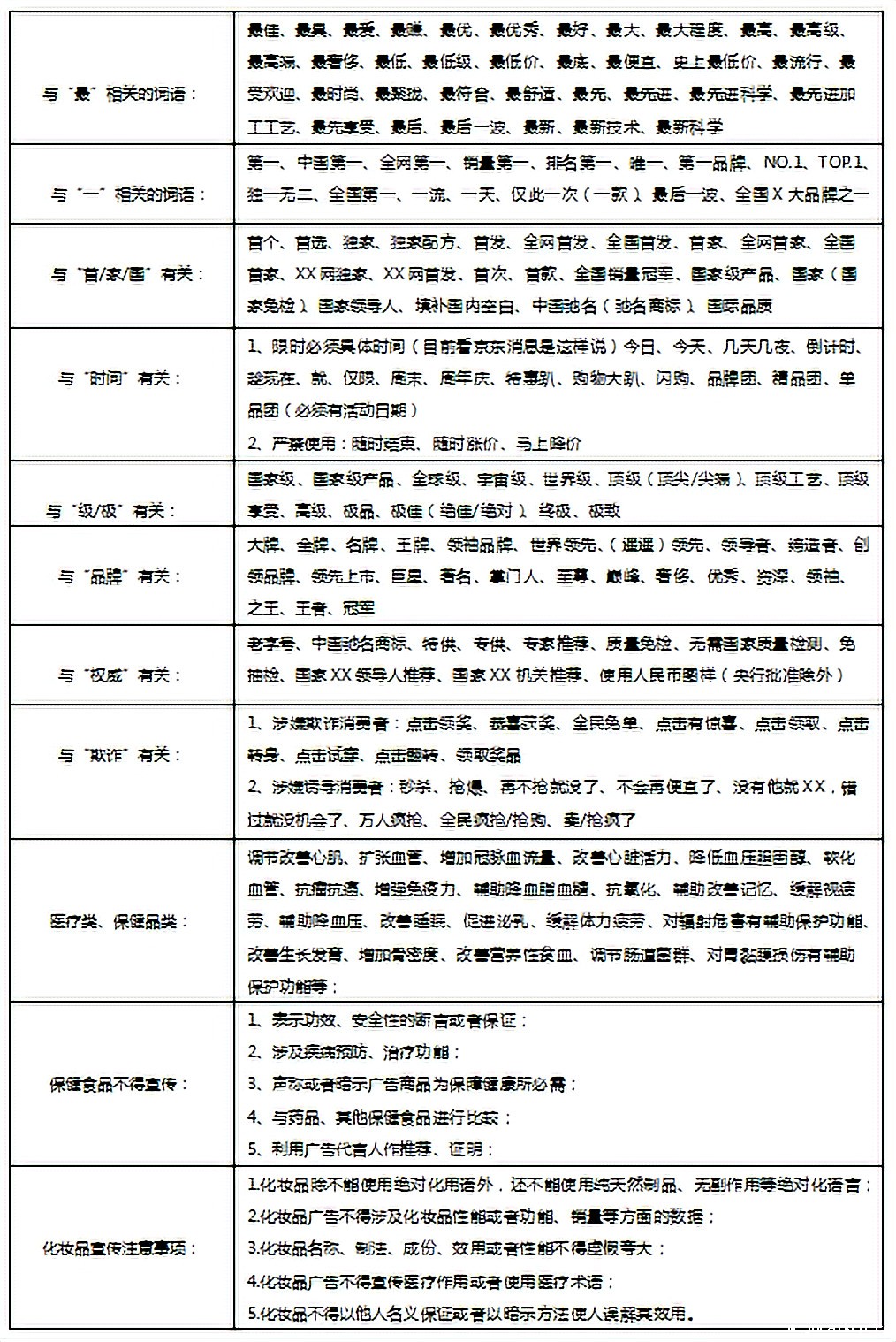
最新广告法违禁词汇总
发布时间:2022-11-08 09:12
阅读次数:
最新广告法违禁词汇总
(本文《
最新广告法违禁词汇总
》由小编原创、整理,转载请注明!)
上一篇:
中国创业加盟(投资创业加盟网)
下一篇:
中国加盟网官方网站(加盟网官方网站餐饮)
查看本栏目更多内容
[
相关推荐
]
最新招商加盟项目(最新招商加盟项目)
最新招商加盟项目(最新招商加盟项目):新媒体、新媒体、新媒体加盟项目(最新招商加盟项目):2008年......
2023-02-07 13:39:44
查看详情
最新招商加盟项目(最新加工加盟好项目)
2023-02-07 13:38:37
最新招商加盟项目(最新代理加盟项目)
2023-02-07 13:37:33
最新招商加盟项目(招商加盟项目网)
2023-02-07 13:36:29
最新招商加盟项目(招商加盟好项目)
2023-02-07 13:35:05
最新招商加盟项目(创业招商加盟项目)
2023-02-07 13:33:57
Joining Intention Submision.
开鞋店意向提交
更换
map